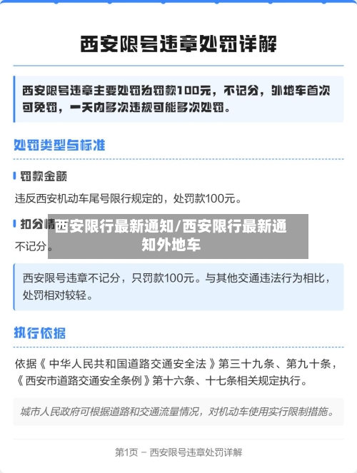
西安限行最新通知/西安限行最新通知外地车
西安朱宏路快速路轻型货车限行时间最新通知
〖壹〗、绕城高速载货汽车限行规定自2024年4月20日起,每天7:00至9:30 、17:30至20:00 ,轻型和微型载货汽车(轻型、微型封闭式货车除外),中型、重型载货汽车及专项作业车辆在西安绕城高速公路全段限行 。悬挂新能源专用号牌(含外埠)的新能源载货汽车 、军警车、工程救险车等特殊车辆不受限行措施限制。

〖贰〗、西安市整体实施工作日机动车尾号限行规则,即每天限行两个尾号(如周一限1和6 ,周二限2和7等),但该规则适用于全市范围,未针对朱宏路立交或由西向东方向设置额外限行要求。因此 ,除工作日尾号限行外,该路段通行不受其他特殊限制 。

〖叁〗 、限行。西安限行车辆朱宏路限行,属于全区域限行。西安 ,简称“镐 ”,古称长安、镐京,陕西省辖地级市,是陕西省省会、副省级市 、特大城市、国家中心城市 。


西安车限号没有
〖壹〗、西安近来实行车限号规定。以下是关于西安车限号的具体信息:限行车辆类型对进入限行区域的客车(新能源号牌除外)实行限行措施。这意味着 ,本地新能源车、外地新能源车 、本地混动车、外地混动车暂不受限行政策影响,可正常通行 。对于非新能源的客车,包括本地和外地号牌 ,均需遵守限行规定。
〖贰〗、西安车辆限号时间为工作日7:00—20:00,当日20:00结束限行 限行时间核心说明西安机动车限行仅针对工作日(星期一到星期五,法定节假日除外) ,限行时段为7:00至20:00,该时段内限行车辆不得进入限行区域;20:00后解除限行,限行车辆可正常通行。
〖叁〗 、025年西安外地车限号时间为工作日07:00-20:00(节假日除外)。关于2025年西安外地车限行的具体信息如下:限行区域:西安市行政区域内 ,以西安绕城高速以内区域为中心,向南扩展至终南大道、堰渡路、三星快速干道连线(不含)以北,西汉高速以东 、西柞高速以西围合区域 。
〖肆〗、西安对于绿牌车辆的限号政策取决于车辆类型。根据西安的交通限行规定 ,持有新能源专用号牌的车辆不受限行约束,但混合动力车辆则需遵守限号规定。具体来说,只有纯电动和插电式混合动力车辆——这两种国家定义的新能源汽车——享有不限号的待遇 。 新能源汽车号牌根据车辆类型进行分类管理。
〖伍〗、西安车辆限号,外地车也是限号的。外地车的限号规则和本地车的限号规则相同 。
〖陆〗 、限号跑了一天因各地区对于限号违章处罚规定不同 ,并无全国统一标准,对于“违限”车辆通常是警告、罚款、扣3分的处罚,有些地区只警告 ,有些地区只罚款,有些地区既罚款又扣分。
西安最新的限行规定
〖壹〗 、西安外地车限行规定如下:限行时间:工作日的7:00—20:00。法定节假日、公休日以及调休工作日不限行 。限行尾号:含临时号牌,尾号为字母的以最后一位数字为准。周一限行6;周二限行7;周三限行8;周四限行9;周五限行0;周六和周日不限行。
〖贰〗、025年西安限号处罚标准为:每次罚款200元、扣3分 。在限行日 ,若车主开车进入限行区域,将会受到相应的处罚。具体规定如下:罚款与扣分:每次违规行驶,车主将面临200元的罚款 ,并扣除3分。
〖叁〗 、截止2024年3月7日西安限行最新规定时间如下:限行时间:2023年12月31日12时00分至2024年02月08日23时59分、2024年02月10日至2024年11月08日,工作日07:00-20:00(节假日除外)。
西安限行规定
〖壹〗、外地车辆在西安的限行规定如下:限行时间:工作日的7:00 - 20:00,法定节假日 、公休日及调休的工作日不限行 。例如本周(202002 - 008) ,周末(7 - 8)不限行;下周(202009 - 015),周末也不限行。
〖贰〗、025年西安限号处罚标准为:每次罚款200元、扣3分。在限行日,若车主开车进入限行区域,将会受到相应的处罚 。具体规定如下:罚款与扣分:每次违规行驶 ,车主将面临200元的罚款,并扣除3分。
〖叁〗 、西安限行被拍处罚如下:交警部门严格规定,对于违反限行规定的罚款100元记3分的处理;对于确属忘记限行日 ,无意开车出门的车辆,在接受了一次处罚后,在3个小时内 ,可将车驶出限行区域、开到最近的停车场或返回出发地,而不用再次受罚;但如果一天内连续违反限行,则将会被连续处罚。
〖肆〗、西安车辆限号时间为工作日7:00—20:00 ,当日20:00结束限行 限行时间核心说明西安机动车限行仅针对工作日(星期一到星期五,法定节假日除外),限行时段为7:00至20:00 ,该时段内限行车辆不得进入限行区域;20:00后解除限行,限行车辆可正常通行 。
〖伍〗 、西安车辆限行规定如下:限行车辆与尾号规定 限行车辆:每天限行两个车牌尾号(含临时),尾号为英文字母的,以车牌最后一位数字为准。限行尾号:星期一限行1和6 ,星期二限行2和7,星期三限行3和8,星期四限行4和9 ,星期五限行5和0。法定节假日和公休日不限行 。
〖陆〗、西安限行的具体规定主要包括以下几点:限行时间:西安的限行政策通常针对的是特定时间段内的机动车行驶。具体的限行时间可能会根据季节、空气质量 、交通状况等因素进行调整。一般来说,限行时间多集中在早晚高峰时段,例如早上7点至9点 ,晚上17点至20点等 。
2026年车辆限行表
〖壹〗、第一阶段:2026年3月30日至2026年6月28日限行规则按星期划分,每天限行两个尾号:星期一:限行尾号2和7星期二:限行尾号3和8星期三:限行尾号4和9星期四:限行尾号5和0星期五:限行尾号1和6若车牌尾号为英文字母,则按0号管理。此阶段规则适用于春季至初夏 ,覆盖约3个月时间。
〖贰〗、限行时间尾号限行:工作日7:00-19:00(法定节假日调休上班的周末除外);早晚高峰限行:工作日7:00-9:00、16:00-19:00(仅针对外埠及区域指标车辆)。限行区域外环线(不含)以内的所有道路 。
〖叁〗 、月29日至7月31日(第二阶段),限行尾号调整为“1和2和3和4和5和0”,即6月29日周一限1和6 ,6月30日周二限2和7。限行时间为工作日7时至20时,限行区域为五环路以内道路(不含五环路)。
〖肆〗、天津2026年3月30日至6月28日期间,工作日7:00-19:00(法定节假日调休上班的周末除外)实行尾号限行,具体规则及要求如下:限行时间尾号限行:工作日7:00-19:00 ,法定节假日调休上班的周末不限行;早晚高峰限行:外埠及区域指标车辆工作日7:00-9:00、16:00-19:00限行 。
〖伍〗 、026年北京和西安的车辆限行表信息如下:北京2026年北京的车辆限行政策延续了周期性轮换规则,具体为:限行周期:2025年12月29日至2026年3月29日,共3个月。
〖陆〗、三河一街限行限行时间是工作日7:00 - 9:00。限行规则为单日尾号9通行;双日尾号0通行 。涉及路段包括九院沙河南沿岸、虎峪河南沿岸 、玉门河南沿岸、大王街。