江苏苏州疫情最新情况/江苏苏卅疫情
苏州疫情新闻发布会通报内容一览(第五场)
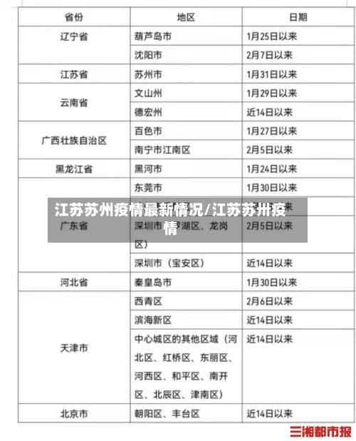
苏州疫情新闻发布会通报内容一览(第五场)病例总体情况 新增病例:2月18日0时至15时,新增确诊病例6例(均为轻型) ,无症状感染者8例 。累计病例:截至2月18日15时,累计报告确诊病例52例(普通型10例,轻型42例) ,无症状感染者29例,均在定点医疗机构隔离治疗,病情稳定。

病例总体情况新增病例:2月23日0时至15时 ,新增新冠肺炎确诊病例2例(均为普通型),新增无症状感染者3例,均来自隔离管控人员筛查。累计病例:截至2月23日15时,累计报告确诊病例105例(普通型26例 ,轻型79例),无症状感染者28例,均在定点医疗机构接受隔离治疗 。
疫情数据概况12月5日0时至24时 ,苏州新增本土确诊病例7例 、本土无症状感染者47例,总计54例。所有新增病例均已转运至定点医疗机构隔离治疗或医学观察,情况稳定。新增本土确诊病例详情 病例来源:隔离中发现:3例(常熟市沙家浜镇、昆山市周市镇、常熟市辛庄镇各1例) 。

江苏苏州疫情最新消息
〖壹〗 、月22日苏州新增3例本土确诊病例和32例本土无症状感染者 ,具体信息如下:确诊病例:均在昆山市发热门诊发现。无症状感染者:发现途径:5例来自集中隔离点,4例来自封控管控区,21例来自重点人群筛查 ,2例来自发热门诊。地区分布:张家港市1例。常熟市4例 。太仓市3例。昆山市20例。吴江区1例 。吴中区1例。苏州工业园区1例。
〖贰〗、月9日0至24时,苏州新增新冠肺炎本土确诊病例1例,新增本土无症状感染者22例 。以下是详细信息:新增病例统计:新增本土确诊病例:1例 新增本土无症状感染者:22例 累计病例统计(3月10日至4月9日):本土确诊病例:7例 ,均在定点医院隔离治疗。
〖叁〗、月21日0—24时,全国报告新增确诊病例138例,其中境外输入79例,本土病例59例。 具体本土病例分布如下:内蒙古新增20例 呼和浩特市18例 巴彦淖尔市1例 包头市1例内蒙古疫情主要集中在呼和浩特市 ,巴彦淖尔市和包头市各报告1例,可能与区域传播或聚集性活动相关 。
〖肆〗 、梅州疾控紧急提醒:2022年1月30日以来有江苏省苏州市旅居史的来(返)梅人员需立即报备,并配合落实相关防控措施。报备对象与时间范围报备对象:2022年1月30日以来有江苏省苏州市旅居史的来(返)梅人员。报备要求:需立即向所在社区(村)、单位或酒店主动报备 ,并配合当地疫情防控措施 。
〖伍〗、江苏苏州当前疫情风险等级及概况如下: 风险等级:截至最新通报,苏州全域为低风险地区。根据江苏省卫生健康委员会11月24日0-24时数据及后续补充信息,苏州未划定中高风险区域 ,符合低风险地区标准(即无确诊病例或连续14天无新增本土病例)。
〖陆〗、五一来苏游玩景区防疫政策:可点击相关链接查看具体政策。苏州疫情防控最新政策:持续更新,了解最新要求 。苏州疫情最新消息:及时掌握疫情动态。此外,如果需要进行核酸检测 ,可以通过微信搜索公众号“苏州本地宝”,关注后在对话框回复【核酸】,即可获取最新核酸检测医院名单 、预约入口、报告查询时间等信息。
国庆防疫不松懈!这两趟列车已有多人感染→
〖壹〗、Z42和Z306次列车已发现多例阳性感染者 ,国庆期间乘坐这两趟列车的人员需密切关注疫情动态并做好防护 。具体情况如下:Z42次列车列车信息:从乌鲁木齐开往上海,途经甘肃 、陕西、河南、江苏等多地。
〖贰〗 、赢得这场防疫战胜利的总逻辑围绕“治 ”与“防”两大核心工作展开,通过科学保障、精准分类、隔离排查 、切断传播路径等措施,逐步减少感染者数量 ,最终实现防疫目标。
〖叁〗、中国最昂贵的火车,全程一趟票价近五万元,这趟列车从乌鲁木齐站驶出 ,经过可可托海、喀纳斯 、吐鲁番及敦煌、张掖、银川等地 。你想不到的星级火车火车是比较常见的交通工具,因为其票价实惠,安全性高 ,赢得很多人的喜欢。绿皮火车大家并不陌生,也是平时比较常见的火车。
〖肆〗、老李跑运输常不着家,媳妇觉得被冷落 ,矛盾增多 。后来老李听从劝告,每次出车都给媳妇打视频电话,分享见闻 、询问家里情况 ,两人关系逐渐热络,婚姻列车得以稳稳前行。这表明夫妻之间及时有效的沟通能够化解矛盾,增进感情,让婚姻保持稳定。
〖伍〗、月6日 ,江苏无锡公安局梁溪分局官微发布了一个通报也是受到了广大网友的关注与热议 。