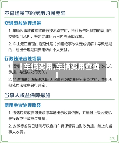
【车辆费用,车辆费用查询】
车辆报废费用表
中型:2500-4000元/辆;轻型:1800-3500元/辆;微型:1000-2500元/辆 。客车:大型载客车:4000-5000元/辆;中型:3000-4000元/辆;小型(不含轿车):1500-2000元/辆。

成都市报废车回收费用受车辆类型、重量及政策影响较大 ,近来公开渠道暂未发布统一价目表,但综合多方信息可梳理以下借鉴范围: 车型分类回收价借鉴 普通轿车报废回收价普遍在 1000-3000元/辆;国产新能源车因电池回收价值差异较大,回收价约 2000-5000元/辆(2024年有驾数据)。

报废车辆回收费用因车型 、品牌、车况、地区等因素存在较大差异 。一般来说 ,常见费用区间为每吨几百元到数千元不等。

汽车报废处理能获得的补偿金额主要由以下几方面决定,具体如下: 车辆残值评估金属回收价值:报废车辆按重量(通常1-5吨)计算废钢费用,当前市场价约 800-1500元/吨 ,车身金属部分约可得 1000-2500元。
不同车型报废残值范围普通轿车:残值一般在1500 - 4500元,正规报废流程通常能拿到2000到4000元 。基础回收价由车辆重量(1 - 2吨)和废钢费用(500 - 800元/吨)决定,约500 - 1600元,剩余部分为政府补贴。
车辆类型影响报废费用 小型汽车:一般来说 ,普通家用的小型汽车报废费用通常在几百元到两三千元不等。如果车辆车况较好 、零部件还有一定回收价值,可能报废费用会相对高一些;若车辆损坏严重,零部件价值低 ,报废费用就会降低。 大型货车:大型货车由于车身较大、零部件较多,报废费用相对较高 。

汽车落地价费用怎么算
〖壹〗、计算汽车落地价时,以裸车价为25万元为例 ,整体落地费用将接近29万元。 针对家庭用车,假设为5座车型,不考虑排量差异 ,购置税大约为2万元。 汽车保险费用方面,选取最经济的商业险组合,预计需要1万元;车船税为210元;若通过银行贷款购车 ,手续费大约为8000元;上牌费用为300元 。
〖贰〗 、指导价15万的车落地价大概在18 - 17万元左右,具体费用组成如下:汽车购置税:购置税是根据裸车费用来计算的,公式为:裸车费用÷(1+17%),15万的车购置税大概在12931元左右。保险费:保险费由商业险和交强险组成。家庭自用汽车6座以下的交强险费用为950元 ,6座及以上则为1100元 。
〖叁〗、购置税是购车款的一个必要支出,它基于购车款计算得出。具体计算公式为:购车款 ÷(1+17%)× 购置税率(10%),大约为7万元。 保险费用:保险费用包括交强险和商业险 ,对于20万元左右的车,这部分费用通常在8000元左右 。
车辆贬值费如何计算
〖壹〗、粗算法:第一年汽车贬值20%,从第二年开始每年贬值10%。即第一年打八折 ,之后每年打九折。公里数估值法(54321法):假设汽车使用年限为15年,每年行驶两万公里,总计30万公里 。将这30万公里平均分为五段 ,每段6万公里。每过6万公里,减去相应的折旧费。
〖贰〗、计算车辆贬值赔偿费时,首先需对受损车辆进行专业评估 ,评估机构会根据车辆的折旧情况 、维修成本、市场行情等因素,综合计算出车辆贬值的具体金额。此评估结果将作为法院判决赔偿金额的重要借鉴依据 。对于无法修复的车辆,赔偿金额将根据车辆发生事故时的市场价值,计算出重置新车辆的费用。
〖叁〗、计算贬值费:根据基准金额和使用年限折扣率 ,可以计算出车辆的贬值费。具体的计算公式可能是:贬值费 = 基准金额 × 。这里的使用年限折扣率是一个根据车辆使用年限和车型等因素综合确定的数值。需要注意的是,车辆贬值费的计算并不是一个简单的过程,它涉及到多个因素的综合考虑。